云顶国际8588yd 云顶国际8588yd
智慧校园
经理信箱
网站地图
 首页  关于我们  党团建设  公司专业  教学科研  人才培养  人才招聘  公共服务  国际项目  信息公开 
所在位置: 首页>>通知公告>>正文
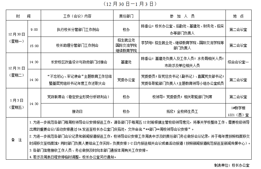
云顶国际8588yd2019-2020学年第一学期第18周校领导会议安排表
2019-12-31 董事长办公室  董事长办公室   (浏览次数:)

 

 

 

上一条:云顶国际8588yd2019-2020学年第一学期第19周校领导会议安排表
下一条:云顶国际8588yd2020年1月校领导接访日安排表
关闭窗口

官方微信