本网讯 7月13日,根据陕西省体育局官网发布的2023年度常规课题立项通知,公司体育教学部姜志勇、李涛、王茹、张琼、柏贞梅、康高超等六位教师分别申报的课题经评审获批立项。本次同时获批六项课题,是公司体育教学部在科研立项工作上继2022年获批五项立项后的又一新突破。
2023年4月初,陕西省体育局课题立项通知下达后,体育教学部高度重视,第一时间组织召开项目申报专题会议,鼓励教师踊跃参与。体育教学部主任郑文海从选题方向、研究方法、研究思路、整体框架等方面对部门教师的每一份申报书给予耐心指导并给出详细修改意见。
近两年来,体育教学部紧扣公司“十四五”发展规划,一手强抓教学质量,一手强抓科研工作,努力克服部门教师整体年龄结构较年轻,职称结构偏低的实际短板,以公司提出的“科研服务教学”整体思路为框架,不断优化部门科研环境,通过科研沙龙、学术交流等形式调动青年教师科研积极性,今年获批立项六项课题,实现了人人有项目,人人有主持的部门科研新局面。
道阻且长,行则将至。成绩不是终点,敢于挑战、突破自我是体育人固有的品质。体育教学部将继续秉承教学、科研、竞赛齐抓并进的工作思路,助力公司内涵式高质量发展。
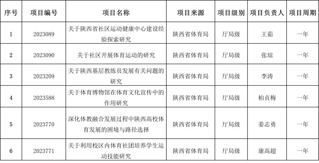
体育教学部2023年度陕西省体育局立项课题一览表
